Чат-бот с ИИ-консультантом для поддержки пользователей сайта «ДКС»
Задача
Мы разработали интеллектуального чат-бота на базе большой языковой модели (LLM) для компании «ДКС» — ведущего производителя кабеленесущих систем и электрощитового оборудования. Проект автоматизирует ответы на типовые вопросы клиентов и снижает нагрузку на операторов центра поддержки.
Компания «Диэлектрические кабельные системы» или «ДКС» — один из крупнейших производителей кабеленесущих систем и низковольтного оборудования в России и Европе. Компания развивает свое производство и дистрибьюторскую сеть с 1998 года.
Проблема: Растущая нагрузка на центр поддержки
Центр поддержки компании «ДКС» сталкивался с большим объемом однотипных обращений. Операторы тратили значительную часть времени на ответы по техническим характеристикам продукции, наличию на складах, ценам, аналогам и сертификатам. Анализ диалогов из уже подключённого на сайте чат-бота Битрикс24 показал, что большая часть всех запросов приходилось именно на эти категории.

Вместе с клиентом мы сформулировали задачу: чат-бот должен обрабатывать до 70% обращений, чтобы операторы могли сфокусироваться на более сложных и нетиповых задачах.
Решение: Интеллектуальный ассистент на базе LLM
Вместо того, чтобы сделать простого заскриптованного бота, мы предложили создать интеллектуального ассистента, который будет построен на базе большой языковой модели (LLM). Это позволило создать гибкую систему, способную понимать естественный язык, удерживать контекст диалога и самостоятельно принимать решения о необходимых действиях.
Ключевые функции разработанного чат-бота:
- Работа с API «ДКС»: Бот интегрирован с API клиента для получения актуальной информации о продукции.
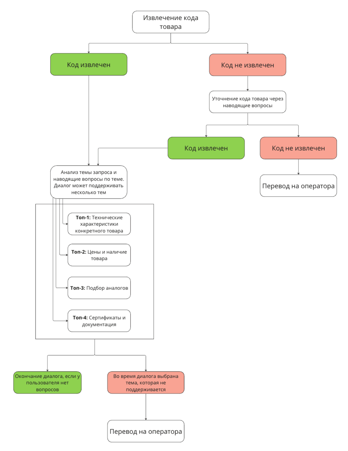
- Два типа вопросов: Бот обучен отвечать как на технические вопросы (характеристики, сертификаты, чертежи, аналоги), так и на коммерческие (остатки на складах, точки продаж).
- Уточнение запроса: Если пользователь не предоставляет код товара, бот с помощью наводящих вопросов помогает его определить, сужая поиск от общего к частному.
- Сохранение контекста: Бот помнит историю диалога, что позволяет вести последовательную и логичную беседу.
- Ограничения и эскалация: Бот не консультирует по продукции конкурентов и не предоставляет информацию о ценах. В сложных случаях, таких как отсутствие данных или запрос на «пересчет» с продукции конкурента на «ДКС», диалог автоматически переводится на оператора.

Рассылка о IT-рынке DIY
Кейсы, исследования и новости индустрии
Архитектура решения
В основе чат-бота лежит современная архитектура, которая включает:
- «Мозг» бота (AI Backend): Компонент на базе LLM-агентов, который анализирует запрос, историю чата и самостоятельно вызывает необходимые методы API «ДКС».
- Retrieval Augmented Generation (RAG): Для ответов на вопросы, которые требуют специфических знаний (например, об особенностях монтажа), используется векторная база данных. Внешние данные, такие как документация и информация о продукции, переводятся в векторное представление, что позволяет боту находить наиболее релевантную информацию для генерации точного ответа.
- Интеграция: Бэкенд с API обеспечивает консистентность состояния диалога с пользователем, историю переписки и механизм перевода на оператора.

Процесс разработки: Гибкость и сотрудничество
Наш подход к разработке обязательно включает тесное сотрудничество с командой клиента, а также другие важные принципы работы:
- Прототипирование и демонстрация. Уже на раннем этапе мы представили клиенту рабочий прототип для демонстрации стиля общения и базовых возможностей бота.
- Итерационная доработка. На основе обратной связи от команды «ДКС» мы улучшали сценарии по основным запросам: наличие товара, его аналоги, характеристики и т.д.
- Гибкое решение технических вызовов. В ходе работы мы столкнулись с неполнотой данных в некоторых методах API клиента (например, по чертежам и точкам продаж). Совместно с командой «ДКС» мы находили альтернативные решения этих проблем, не останавливая при этом процесс разработки.
- Тестирование и приемка. Перед завершением каждого этапа мы передавали обновленную версию бота на тестирование. Все замечания записывались и делились на две группы: те, которые будут исправлены в текущем этапе, и те, которые войдут в бэклог для будущих версий. Такой подход позволил успешно завершить первый этап проекта и развернуть бота на рабочем сайте клиента.
Результаты
Мы успешно завершили первый этап проекта и внедрили чат-бота на сайт. Результаты говорят сами за себя:
- Достижение ключевой цели: Создан инструмент, способный взять на себя значительную часть обращений, что позволило достичь целевого KPI по снижению нагрузки на операторов.
- Повышение качества поддержки: Пользователи получают мгновенные ответы на самые частые вопросы 24/7.
- Гибкая и масштабируемая система: Заложенная архитектура (в частности, RAG) позволяет легко дообучать бота, т.е. добавлять новые документы и базы знаний без необходимости переписывать код.
Масштабное обновление интернет-магазина «Аквилон»
Переписали фронтенд сложного сайта, чтобы перейти на новую версию фреймворка, улучшить архитектуру и избавиться от технического долга.
Редизайн B2B-сайта для поставщика нержавеющего проката и изделий из нержавейки
Рассказываем, как мы всего за 2 месяца привели в порядок сайт «Нержавейка.ру»
